跳到主要內容區

【生輔組】教育局114年11月校安通報交通意外事件分析報告

發佈日期 : 2025-12-31 最後更新日期 : 2025-12-31

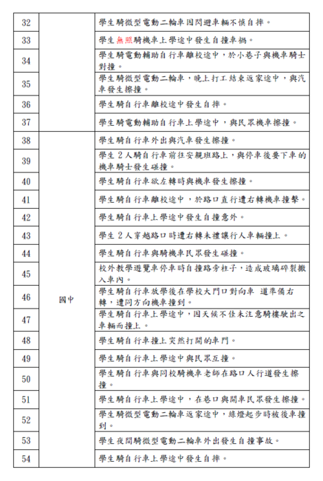
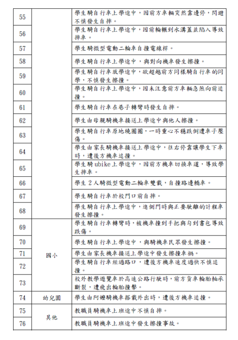
一、經統計114年11月本局所屬各級學校通報之交通意外事件,計有高中(職)37件、國中31件、國小5件、幼兒園1件、其
他2件,合計76件;受傷人數計69人、死亡0人;29件肇因為自身因素(自摔、自撞),11件為他人因素(他人疏失、違
規)導致,其餘36件為一般擦撞案件。另有高中職學生機車無照駕駛9件。

二、有鑑於以電力驅動之交通工具逐漸盛行,衍生之違規事故亦有增加趨勢,請各校加強宣導以下事項:
(一)微型電動二輪車安全規範:
1、車輛掛牌:微型電動二輪車需先取得車輛之出廠證明後,經過檢驗合格並投保強制保險才可領牌。另,微
型電動二輪車掛牌緩衝期已正式結束,自113年11月30日起,民眾未依規定完成掛牌且強行上路,將處新臺
幣1,200元以上3,600元以下罰鍰,並當場移置保管車輛。
2、行駛規範:騎乘者須年滿14歲,不用駕照即可上路,但仍需遵守交通規則,騎乘時應配戴安全帽,不得載
人或酒駕,且行駛時速不可超過25公里,也不得擅自改裝電子控制裝置等。
3、宣導素材:可至交通安全入口網/微型電動二輪車專區(https://168.motc.gov.tw/theme/ebike)查詢運用。
(二)電動滑板車使用規範:
1、電動滑板車在台灣屬於「原則禁止、例外開放」的狀態,儘管《道路交通管理處罰條例》已增訂「個人行
動器具」的分類,但仍須由地方政府進一步制定相關管理辦法並公告可開放行駛的路段。
2、禁止行駛區域:電動滑板車不得在一般道路、騎樓或人行道上行駛。
3、允許行駛區域:目前僅允許在封閉或私人場域內(例如:校園、特定園區、公園等)使用。在高雄騎電動
滑板車,主要可在駁二藝術特區、衛武營國家藝術文化中心、橋頭糖廠、中央公園等熱門景點區域的指定
範圍內騎乘,惟請注意遵守園區規範,不在一般道路使用,並注意電子圍籬與安全規定。
4、罰則:違規在道路或人行道上行駛電動滑板車,將依《道路交通管理處罰條例》處以新臺幣1,200元以上3,600元以下罰鍰,並當場禁止繼續行駛。

 

1
2
3
4
5
6
瀏覽數: